ESP-WROOM-02D / 02U
제품 소개/ESP82662023. 10. 24. 19:17
반응형

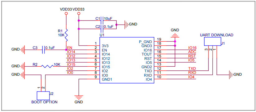
ESP-WROOM-02D/02U는 ESP8266을 내장한 WiFi 단독 모듈로 Entry level급의 모듈입니다.
Specification (Datasheet download)

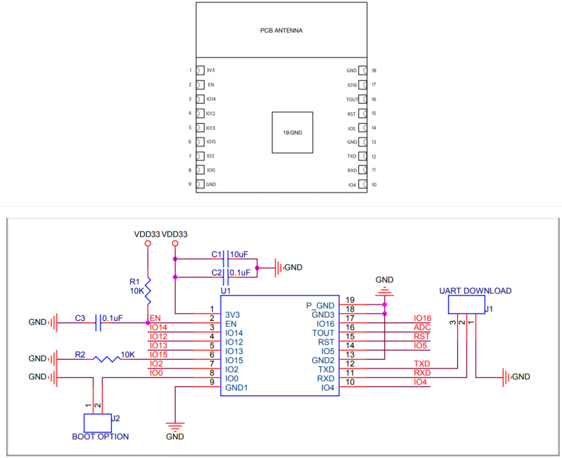
ESP-WROOM-02D/02U Pin out
ESP-WROOM-02D와 ESP-WROOM-02U는 사이즈, 핀맵, firmware가 동일하여 Pin to pin 호환 됩니다.

ESP-WROOM-02D – PCB 안테나 내장형 모듈

ESP-WROOM-02U – 외장안테나 모듈 (IPEX 커넥터)



샘플 구매 : https://smartstore.naver.com/espressif
ESPRESSIF : 네이버쇼핑 스마트스토어
ESPRESSIF IoT 모듈, ESP32, ESP8266, 개발키트, WiFi, BT모듈
smartstore.naver.com
반응형







