ESP32-S3-MINI-1 / 1U

ESP32-S3-MINI-1 / 1U 모듈 소개
- Main IC : ESP32-S3
- MCU : Xtensa 32-bit LX7 dual-core processor with a five-stage pipeline that operates at up to 240 MHz
- MCU perfomance : CoreMark : 1181.60 (2core), 4.92 CoreMark/MHz
- Memory : 384 KB ROM, 512 KB SRAM, 8MB Flash, 4MB Flash + 2MB PSRAM
- WiFi : 802.11b/g/n HT20, HT40, WMM, A-MPDU, A-MSDU, 802.11mc FTM, WiFi MESH
- Bluetooth : BLE5.0, Long range, MESH
- Peripherals : 45 programmable GPIOs: UART, SPI, I2C, I2S, PWM, ADC, TWAI, 14 capacitive Touch GPIOs, USB OTG v1.1
- Security : RSA-3072-based secure boot, AES-128/256-XTS-based flash encryption, Digital signature peripheral and the HMAC peripheral, “World Controller” peripheral that provides two fully-isolated execution environments

제품 사진
ESP32-S3-MIMI-1과 ESP32-S3-MINI-1U는 Pin to pin 호환


제품 옵션
| 파트 | Flash | PSRAM | Temp | Size |
| ESP32-S3-MINI-1-N8 | 8MB QIO | x | -40~85C | 15.4x20.5x2.4mm |
| ESP32-S3-MINI-1-N4R2 | 4MB QIO | 2MB QIO | -40~85C | 15.4x20.5x2.4mm |
| ESP32-S3-MINI-1U-N8 | 8MB QIO | x | -40~85C | 15.4x15.4x2.4mm |
| ESP32-S3-MINI-1U-N4R2 | 4MB QIO | 2MB QIO | -40~85C | 15.4x15.4x2.4mm |
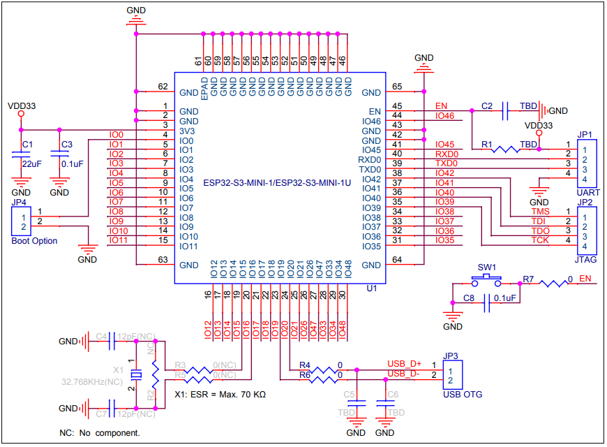
응용 회로도

모듈 도면

자료 다운로드
DATASHEET 다운로드
https://www.espressif.com/sites/default/files/documentation/esp32-s3-mini-1_mini-1u_datasheet_en.pdf
SDK 다운로드
https://docs.espressif.com/projects/esp-idf/en/latest/esp32s3/get-started/index.html
Get Started - ESP32-S3 - — ESP-IDF Programming Guide latest documentation
© Copyright 2016 - 2023, Espressif Systems (Shanghai) Co., Ltd.
docs.espressif.com
SDK / 예제코드
https://github.com/espressif/esp-idf
개발보드 자료
ESP32-S3-DevKitM-1 - ESP32-S3 - — ESP-IDF Programming Guide latest documentation
This section provides a brief introduction of ESP32-S3-DevKitM-1, instructions on how to do the initial hardware setup and how to flash firmware onto it. Contents and Packaging Retail Orders If you order a few samples, each board comes in an individual pac
docs.espressif.com
Espressif 한국 공식 대리점

샘플 구매 : https://smartstore.naver.com/espressif
ESPRESSIF : 네이버쇼핑 스마트스토어
ESPRESSIF IoT 모듈, ESP32, ESP8266, 개발키트, WiFi, BT모듈
smartstore.naver.com
'Products > ESP32-S3' 카테고리의 다른 글
| ESP32-S3 개발보드 (0) | 2023.10.24 |
|---|---|
| ESP32-S3-WROOM-1 / 1U (0) | 2023.10.24 |







